Fakulti Perubatan Dan Sains Kesihatan SEKOLAH PENGAJIAN SISWAZAH
ePlacement - Kementerian Kesihatan Malaysia
Sesi Penerangan Menteri Kewangan Di Dewan Rakyat Mengenai Pakej 
Portal Rasmi Jabatan Imigresen Malaysia
Senarai Jabatan - Portal PBT Kedah
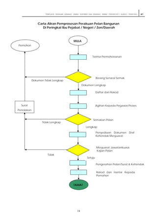
Mpk senarai semak permohonan pelan bangunan (kuatkuasa 010112)
Mpk senarai semak permohonan pelan bangunan (kuatkuasa 010112)![]()
PPT - TATACARA MELAPOR DIRI PEGAWAI LANTIKAN BARU / BERTUKAR MASUK 
wheat Bacteria Personification semakan permohonan pos basik kkm 
PEMB - Cawangan Perkhidmatan Penolong Pegawai Perubatan KKM
Lakdhesz: December 2018
DASS: Borang Ujian Saringan Kesihatan Mental KKM (Online & PDF)
Tags:
archive